

Eccovi del materiale per riflettere insieme sullo scenario economico, sociale e culturale dopo l’anno Mille:
- PPT sull’ ANNO MILLE che visioneremo in classe;
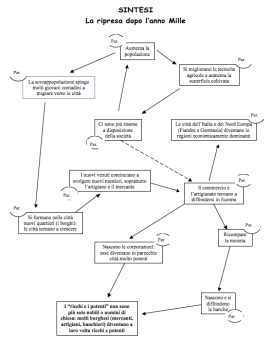
- Mappa mentale relativa alla RIPRESA DEMOGRAFICA dell’ANNO MILLE di sintesi;
- Due sintesi da completare dopo lo studio, che vi darò in fotocopia.


Lascia un commento