Questa è la presentazione de I viaggi oceanici, che sintetizza le analisi e lo studio che abbiamo iniziato in classe.
Vi posto anche degli spezzoni di film che hanno raccontato la scoperta e la conquista!
The new world
La conquista del paradiso.
Mission
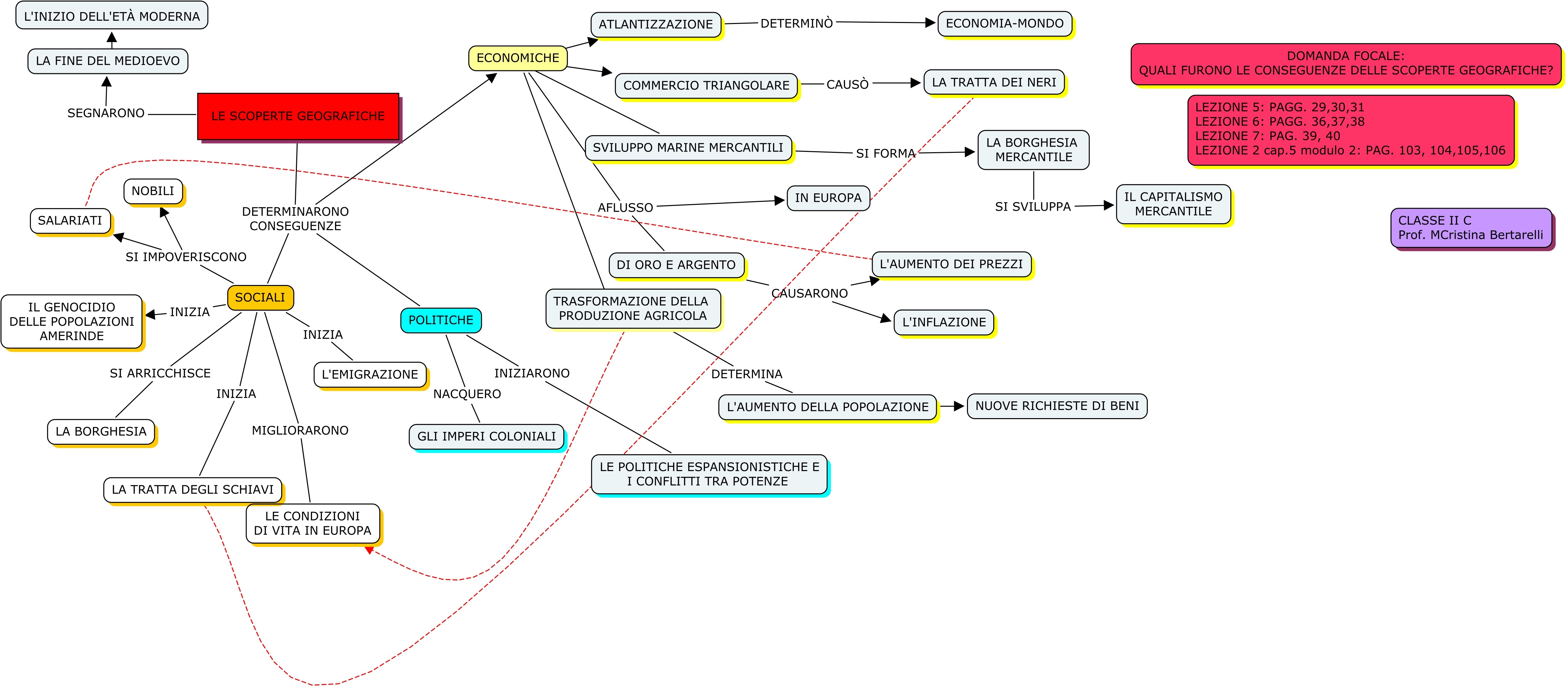
LE CONSEGUENZE DELLE SCOPERTE GEOGRAFICHE.

Lascia un commento