La lettura rende un uomo completo, la conversazione lo rende agile di spirito e la scrittura lo rende esatto. Francesco Bacone
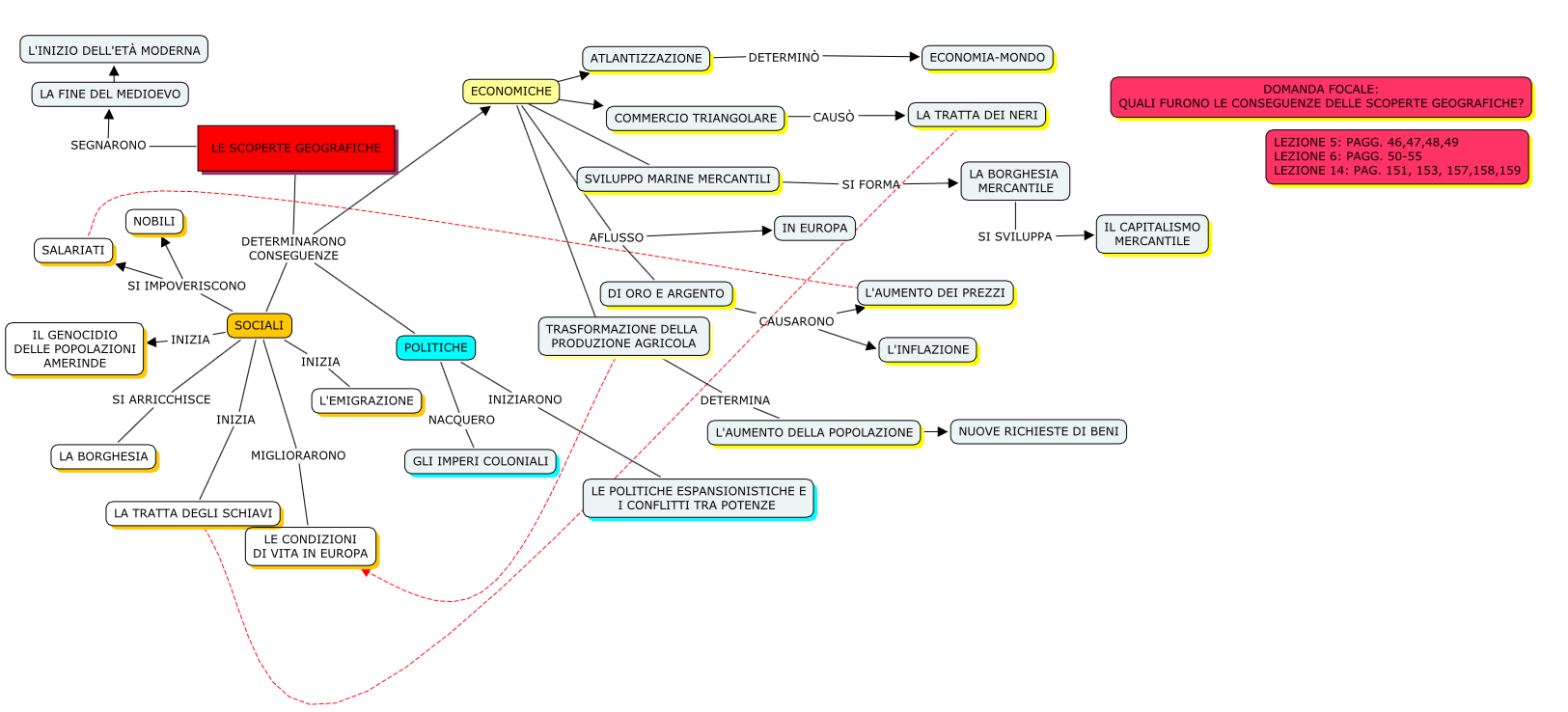
LE CONSEGUENZE DELLE SCOPERTE GEOGRAFICHE – QUALI FURONO LE CONSEGUENZE DELLE SCOPERTE GEOGRAFICHE
Δ
Lascia un commento